Forex Expert Advisors vs Copy Trading (2026): The Ultimate Guide to Automated Trading


Last Updated: February 25, 2026

This article is reviewed annually to reflect the latest market regulations and trends.


TL; DR: Forex Expert Advisors vs. Copy Trading – 5 Key Insights for 2026

  • Automation vs. Expertise: Forex Expert Advisors (EAs) deliver automated trading through pre-programmed rules, perfect for tech-savvy traders who value control. Copy Trading mirrors seasoned traders’ moves, offering beginners an accessible, expertise-driven option.
  • Cost Breakdown: EAs demand upfront investments (software, VPS fees) and a steep learning curve, while Copy Trading involves ongoing costs (spreads, commissions, profit shares) but lower initial barriers, making it budget-friendly to start.
  • Risk and Reward: EAs provide customization but require constant tweaking and can fail in shifting markets. Copy Trading ties your success to another trader’s performance, with risk management hinging on their skills and consistency.
  • Scam Risks: Both automated trading methods face scams, EAs with fake backtests, Copy Trading with unverified traders. Due diligence, like checking platforms such as TradingCup, is critical to avoid pitfalls.
  • Capital Protection: TradingCup’s MMR ranking evaluates traders on risk management metrics (e.g., drawdown, Sharpe ratio), helping you copy pros who prioritize safety over reckless gains, enhancing long-term security.

Disclaimer: The information in this article is for educational purposes only and does not constitute financial, investment, or trading advice. Copy trading carries substantial risks, including the potential loss of your entire invested capital. Past performance of copied traders or strategies is not a reliable indicator of future results. You may be replicating high-risk trades, overleveraged positions, or strategies incompatible with your financial goals. Always conduct independent research into a trader’s historical performance, risk metrics, and strategy before copying them. Never invest funds you cannot afford to lose. Consult a licensed financial advisor to ensure copy trading aligns with your risk tolerance, financial objectives, and regulatory requirements in your jurisdiction. This article does not endorse specific traders, platforms, or strategies, and all trading decisions remain your sole responsibility.

Introduction: The Siren Song of Automated Forex Profits

The Forex market, with its 24/5 nature and potential for profit, beckons traders worldwide. But let’s be honest, manually analyzing charts, managing positions, and staying disciplined around the clock is demanding. This is where the allure of automation creeps in – the dream of earning passively while you sleep or focus on other things.

Two prominent paths emerge in this automated landscape: Forex Expert Advisors (EAs) and Copy Trading. Both promise to simplify your trading journey, but they operate very differently, carrying unique benefits, risks, and costs.

Choosing the wrong path can be like navigating treacherous waters without a map – costly and potentially disastrous for your capital. This comprehensive guide will dissect EAs and Copy Trading, going beyond the surface-level comparisons. We’ll explore hidden nuances, learning curves, rampant scams, and introduce a crucial angle often missed: verified performance and robust risk management, exemplified by platforms like TradingCup. Our ultimate goal? To equip you with the knowledge to make a smarter choice, prioritizing the protection of your hard-earned money in the dynamic world of Forex trading.

Decoding Forex Expert Advisors (EAs): Your Personal Robot Trader?

Imagine a tireless trader, executing your strategy flawlessly, without fear or greed, 24 hours a day. That’s the promise of a Forex Expert Advisor.

What Exactly is an EA?

An EA is a piece of software, often written in MetaQuotes Language (MQL4 or MQL5), designed to run on trading platforms like MetaTrader 4 or MetaTrader 5. It automates trading based on a pre-programmed set of rules and technical indicators. When market conditions meet the EA’s criteria, it can automatically:

  • Generate buy or sell signals.
  • Open positions.
  • Manage open trades (e.g., setting stop-loss and take-profit levels).
  • Close positions.

The Appeal (Pros of EAs):

  • Automation: Trades 24/7, capturing opportunities even while you sleep.
  • Emotionless Trading: Removes psychological pitfalls like fear and greed from execution.
  • Speed & Precision: Executes trades faster than any human possibly can.
  • Backtesting: Allows testing the strategy on historical data to gauge potential viability (though this has caveats).
  • Handles Complexity: Can monitor multiple indicators and currency pairs simultaneously.

The Reality Check (Cons & Challenges of EAs):

  • Technical Setup: Requires installation on a trading platform, often necessitating a Virtual Private Server (VPS) for continuous 24/7 operation (an added monthly cost, typically $15-$50+).
  • Steep Learning Curve: Understanding the EA’s strategy, parameters, and optimization requires significant time and effort. If you want to build or modify one, coding knowledge (MQL) is often needed, unless using drag-and-drop builders which might have limitations.
  • Optimization & Curve-Fitting: EAs need regular monitoring and optimization as market conditions change. There’s a significant risk of “curve-fitting” – optimizing an EA to perform perfectly on past data, only for it to fail miserably in live markets.
  • Inflexibility: Most EAs are rigid. They follow rules blindly and cannot adapt to sudden, unexpected news events or market shifts like an experienced human trader might.
  • Cost: Can range from free (often low quality or outdated) to hundreds or even thousands of dollars ($50 to $30,000+ according to Forex.com research). The price tag doesn’t guarantee performance.
  • Technical Glitches: Software bugs, VPS downtime, or internet connectivity issues can disrupt trading and lead to losses.
  • Scams: The EA market is notorious for vendors selling systems with unrealistic profit promises often backed by manipulated backtests (more on this later).

Think of using an EA like owning a high-performance race car. It has incredible potential, but you need the technical skill to set it up, tune it perfectly, maintain it, and understand the track conditions (market) to avoid crashing.

Understanding Copy Trading: Riding on the Coattails of Pros?

If EAs are like building your own robot, Copy Trading is more like hiring a seasoned chauffeur who (supposedly) knows the best routes.

What is Copy Trading?

Copy Trading, a form of social trading, allows you to automatically replicate the trades executed by another trader (often called a Signal Provider or Strategy Manager) in your own account. You browse through profiles on a copy trading platform, analyse their performance statistics, risk profiles, and strategies, and choose whom to follow. When they trade, your account trades proportionally.

The Allure (Pros of Copy Trading):

  • Simplicity & Accessibility: Requires minimal trading knowledge or time commitment, making it attractive for beginners.
  • Leveraging Expertise: Gain exposure to markets or strategies you’re unfamiliar with by tapping into the experience of others.
  • Time-Saving: No need for constant market analysis or trade execution.
  • Diversification: Easily diversify by copying multiple traders with different styles, asset focuses (Forex, commodities, indices), and timeframes.
  • Low Entry Barrier: Many platforms allow starting with relatively small amounts (e.g., $50-$200 minimum investment per trader).

The Caveats (Cons & Risks of Copy Trading):

  • Dependence Risk: Your success is tied directly to the trader you copy. Past performance is never a guarantee of future results.
  • Trader Risk: The copied trader might make mistakes, suffer a losing streak, change their strategy unexpectedly, or simply stop trading.
  • Market Risk: Even the best traders experience losses. If their strategy fails, your capital is at risk.
  • Platform Costs: Fees can eat into profits. These include broker spreads (often slightly wider on copy trading accounts), commissions per trade, and sometimes profit-sharing arrangements (you pay a percentage of your winnings to the trader).
  • Slippage: Due to execution delays (even milliseconds matter), the price you get might differ slightly from the copied trader’s price, especially in volatile markets.
  • Lack of Control: While you can set overall risk limits (like a maximum drawdown), you don’t control individual trade decisions.
  • Less Incentive to Learn: Relying solely on others can hinder your own development as a trader.
  • Transparency Issues: While good platforms provide stats, verifying the true consistency and risk management of a trader can still be challenging without proper vetting.

Copy Trading is like investing in a fund manager. You trust their expertise, but you’re exposed to their decisions and the inherent market risks, plus management fees.

The Hidden Connection: Are You Just Copying an EA Anyway?

Here’s a crucial nuance often overlooked: Many successful Signal Providers on copy trading platforms are likely using Expert Advisors or other sophisticated algorithmic tools themselves.

Does this mean Copy Trading is just an indirect way of using an EA? Not quite.

The key difference lies in mastery and management. When you copy a successful trader who uses tools like EAs, you’re not just accessing the tool; you’re theoretically leveraging:

  1. Their Expertise: They’ve likely spent significant time developing, testing, and optimizing their EA or system.
  2. Their Risk Management: A good trader overlays their automated strategy with sound risk management principles (position sizing, overall portfolio exposure, knowing when to turn the system off).
  3. Their Adaptability: Experienced traders using tools often monitor performance and make adjustments based on changing market dynamics – something a standalone EA you bought might not do.

So, while the underlying execution might be automated on their end, you’re copying their entire managed approach, not just a raw algorithm. This distinction is vital.

The Learning Curve Chasm: Technician vs. Talent Scout

The journey to proficiency differs vastly between EAs and Copy Trading.

The EA Path: Becoming the Mechanic

Using EAs effectively demands a significant investment in learning and technical skills:

  • Platform Proficiency: Deep understanding of MetaTrader (or other platforms).
  • VPS Management: Setting up and maintaining a reliable VPS.
  • Parameter Tuning: Learning what each setting in the EA does and how to adjust it for different market conditions or risk appetites. This is not trivial.
  • Backtesting Savvy: Understanding how to conduct meaningful backtests and, more importantly, recognizing their limitations (avoiding over-optimization).
  • Forward Testing: Running the EA on a demo account or small live account for an extended period before committing significant capital.
  • Strategy Comprehension: You must understand the logic behind the EA’s strategy to know its strengths, weaknesses, and when it might fail.
  • (Optional) Coding: MQL4/MQL5 skills if you want to build or customize EAs significantly.

This path requires patience, technical aptitude, and a willingness to troubleshoot. It’s akin to learning to be a skilled auto mechanic – you need to understand the engine inside and out.

The Copy Trading Path: Becoming the Talent Scout

Copy Trading presents a much lower technical barrier, but requires a different skillset – that of a savvy investor or talent scout:

  • Platform Navigation: Learning your way around the copy trading platform.
  • Trader Analysis: This is CRUCIAL. You need to learn how to interpret performance metrics:
    • Profit History: Look for consistency over long periods (12+ months preferable).
    • Maximum Drawdown: How much did the account value drop from its peak? Lower is generally safer.
    • Risk Score: Many platforms assign a risk rating. Understand how it’s calculated.
    • Average Win/Loss, Risk/Reward Ratio: Are they winning small and losing big?
    • Trade Frequency & Duration: Does their style match your expectations?
    • Assets Traded: Are they diversified?
  • Risk Configuration: Setting appropriate capital allocation per trader and understanding platform-specific risk controls (like copy stop-loss).
  • Monitoring: Regularly reviewing the performance of the traders you copy and being ready to stop copying if necessary.

This path focuses less on technical tinkering and more on due diligence, analysis of human (or system-driven human) performance, and portfolio management.

Counting the Costs: Beyond the Sticker Price

Financial outlay differs significantly, with hidden costs lurking in both corners.

The True Cost of EAs:

  • Purchase Price: From free/$50 giveaways (often ineffective) to premium EAs costing $500, $1000, or even $5,000+. Be wary of exorbitant prices promising guaranteed results – they rarely deliver.
  • VPS Fees: A recurring monthly cost ($15-$50+). Essential for most EAs to run reliably.
  • The “Tuition Fee” of Learning: This is the BIG hidden cost. You will likely incur losses while testing, optimizing, and figuring out how an EA works in live markets, even if starting small. This “learning loss” can easily run into hundreds or thousands of dollars before (if ever) achieving consistent profitability.
  • Optimization Costs: If you can’t optimize it yourself, you might pay someone, adding further expense.

The initial investment in a potentially functional EA setup (decent EA + VPS + initial learning losses) can easily exceed $1000-$2000 before you even factor in substantial trading capital.

The Ongoing Costs of Copy Trading:

  • Spreads & Commissions: Brokers often charge slightly higher spreads or commissions on copy trading accounts. These small amounts add up over many trades.
  • Profit Sharing: Many successful traders charge a percentage (e.g., 10-30%) of the profits they generate for you. This means you only keep a portion of the winnings.
  • Subscription Fees: Some platforms or individual traders might charge a flat monthly fee.
  • Minimum Investment: While starting per trader might be low ($50-$200), to adequately diversify across multiple traders, you’ll still need reasonable overall capital.

While Copy Trading might seem cheaper upfront (no large EA purchase), the costs are ongoing and scale with trading volume and profitability.

Navigating the Minefield: Scams, Hype, and Due Diligence

Both realms are, unfortunately, fertile ground for scams targeting eager investors. Protecting your capital starts with rigorous vetting.

EA Scams: The “Holy Grail” Illusion

  • The Pitch: “Guaranteed 50% monthly returns!”, “No-loss robot!”, “Secret algorithm!” backed by perfect-looking backtests.
  • The Reality: These are almost always scams. Backtests can be easily manipulated or over-optimized on historical data. Real markets are unpredictable.
  • How to Vet EAs:
    • Vendor Reputation: Search independent forums (like Forex Peace Army) for real user reviews and scam alerts. Avoid anonymous sellers.
    • Transparency: Does the vendor explain the strategy logic? Or is it a “black box”?
    • Realistic Expectations: Be deeply skeptical of guaranteed high returns. Consistent 5-15% monthly is exceptional and difficult to sustain, let alone guarantee.
    • Verified Track Record: Look for live performance records on third-party sites like Myfxbook or FXBlue, verified by the platform (though even these can sometimes be gamed). Ensure the record is long-term (1 year+).
    • DEMO TEST FIRST: Always run an EA extensively on a demo account before risking real money. Then, test on a small live account.

Copy Trading Scams: The Polished Facade

  1. The Pitch: Profiles showing meteoric rises, flawless equity curves (often over short periods), and high follower counts (easily faked).
  2. The Reality: Stats can be inflated, track records might be short or unverified, or the trader might take excessive risks not immediately apparent.
  3. How to Vet Copy Traders:
    • Platform Regulation & Reputation: Use well-known, regulated brokers and copy trading platforms.
    • Transparency & Verification: Look for platforms that provide detailed, verified performance metrics over a long period (12+ months). What’s their maximum drawdown? How consistent are returns?
    • Risk Metrics: Pay close attention to drawdown, risk scores, and leverage used. High returns often come with high risk.
    • Community Feedback: Check forums or platform reviews, but be aware of fake positive reviews.
    • Diversification: Don’t put all your eggs in one basket. Copy multiple, uncorrelated traders.
    • Avoid Short Histories: Be wary of traders with only a few weeks or months of performance data, no matter how good it looks.

Finding Safer Harbors: Why Verification Matters

The core challenge in both EA and Copy Trading is verifying claims. How do you separate genuine skill from luck or deception? This is where platforms focusing on verification and risk-adjusted performance become invaluable.

Consider TradingCup, a platform known for its competitive environment and focus on trader vetting. They utilize a proprietary Money Management Ranking (MMR) system designed to identify traders who are not just profitable, but also manage risk effectively.

How Trading Cup’s MMR Helps Protect You:

Instead of just looking at raw profit, MMR evaluates traders more holistically using metrics crucial for long-term capital preservation:

  1. Maximum Drawdown: Penalizes traders who experience large peak-to-trough losses (flags traders exceeding 20%, ideally looking for <15%). This shows resilience.
  2. Sharpe Ratio: Measures return relative to volatility (risk). Higher is better (aiming for >1.0 or >1.5).
  3. Calmar Ratio: Measures return relative to maximum drawdown. Higher ratios (>3.0 is excellent) suggest strong recovery from losses.
  4. Profit vs. Loss Ratio: Favors traders who win more than they lose per trade (ratios >1.5 prioritized).
  5. Win Percentage & Standard Deviation: Looks for consistency and low volatility in returns.

By ranking traders based on these risk-focused metrics, platforms like TradingCup aim to surface traders who prioritize consistent, sustainable performance over short-term, high-risk gains. Copying traders vetted through such rigorous, competition-tested processes inherently offers a layer of safety compared to picking an unverified EA off the internet or a trader with flashy but unscrutinized stats. It’s about finding traders tested under fire, not just fair-weather sailors.

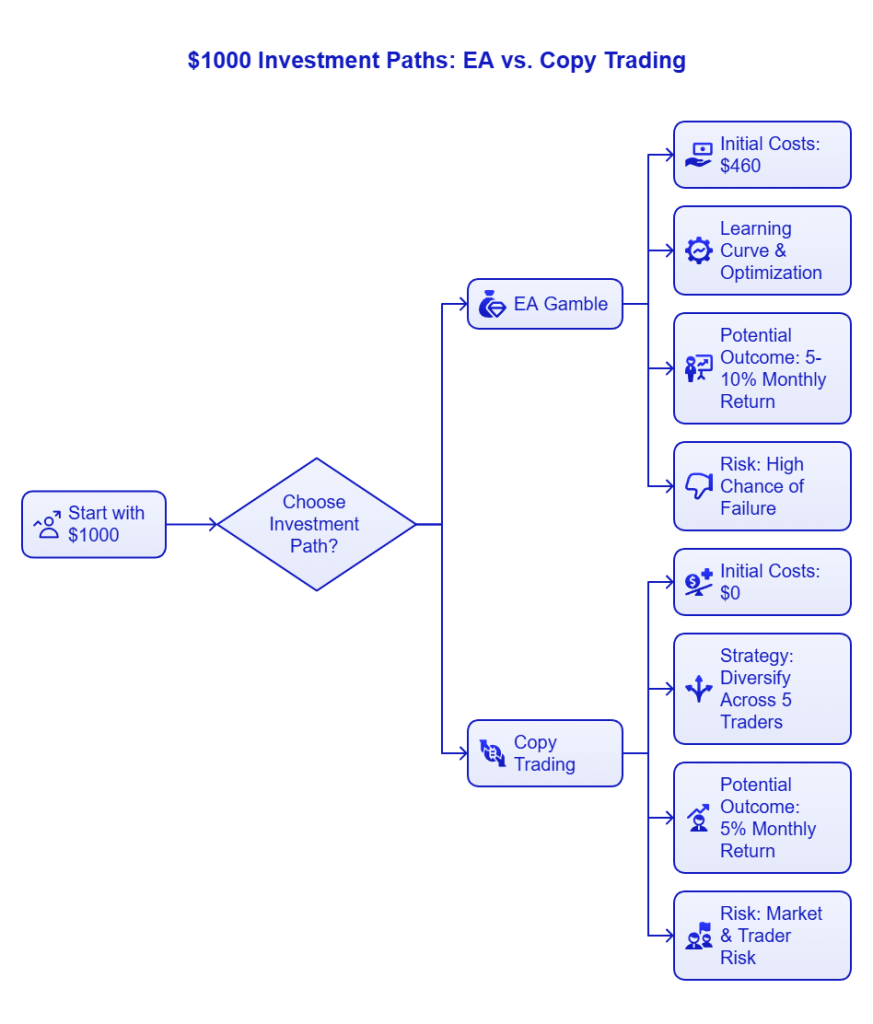
The $1000 Showdown: EA vs. Copy Trading Scenario

Let’s imagine you have $1000 to invest. How might things play out?

(Disclaimer: This is purely hypothetical. Actual results vary wildly and losses are possible. This is for illustrative purposes only.)

Path 1: The $1000 EA Gamble

  1. Initial Costs: You find a “promising” EA for $400. You need a VPS, costing $20/month ($60 for 3 months).
    • Immediate Outlay: $460
    • Remaining Trading Capital: $540
  2. Learning Curve & Optimization: You start testing the EA on your small live account. It takes time to understand the settings. You experience some losses due to suboptimal parameters or changing market conditions.
    • Potential Learning Loss: $150
    • Remaining Trading Capital: $390
  3. Potential Outcome (Months 1-3): After weeks or months of tweaking and learning losses, if the EA proves viable and you optimize it correctly and market conditions favour its strategy, you might start seeing profits. A optimistic 5-10% monthly return on the remaining $390 capital would be $19.50 – $39 per month.
    • Risk: Extremely high chance of the EA failing, blowing the remaining capital, or simply underperforming significantly, resulting in a net loss after initial costs and learning losses. The upfront costs severely deplete trading capital.

Path 2: The $1000 Diversified Copy Trading Approach (Using TradingCup MMR)

  1. Initial Costs: Minimal upfront costs beyond standard broker spreads/commissions.
    • Immediate Outlay: ~$0 (Fees are ongoing)
    • Trading Capital Available for Allocation: $1000
  2. Strategy: You research Trading Cup’s MMR rankings and choose 5 traders with strong risk-adjusted performance (e.g., low drawdown, good Sharpe ratio). You allocate $200 to each.
  3. Potential Outcome (Months 1-3): Performance depends entirely on the chosen traders. Let’s assume, optimistically but more realistically for risk-managed traders, they average a net 5% monthly return after platform fees and potential profit sharing (e.g., 7% gross return – 2% fees/share).
    • Potential Monthly Gain: 5% of $1000 = $50
    • Risk: Still significant market risk and trader risk. However, diversification across 5 vetted traders mitigates reliance on a single source. The full capital is working from day one (minus ongoing fees), and the focus on MMR-ranked traders prioritizes capital preservation over wild swings. Lower chance of rapid total capital depletion compared to the EA path.

Key Takeaway: While neither path guarantees profit, the diversified, vetted Copy Trading approach tends to offer better capital preservation and potentially a smoother (though still risky) start, especially for beginners, by leveraging verified expertise and avoiding large upfront costs and steep technical learning curves associated with EAs.

Beyond the Choice: Principles for Smarter Forex Investing & Capital Protection

Whichever path you lean towards, these principles are non-negotiable for protecting your money:

  1. Risk Management is Paramount: Define your risk tolerance. Always use stop-losses (even if copying). Never risk more than a small percentage (1-2%) of your capital on a single trade or idea. Understand position sizing.
  2. Diversify: Don’t rely on a single EA or copy a single trader. Spread your risk across multiple uncorrelated strategies or providers.
  3. Start Small & Scale: Whether using an EA or Copy Trading, begin with capital you can afford to lose. Use demo accounts extensively first. Only increase capital allocation once you see consistent performance and understand the risks involved.
  4. Continuous Monitoring & Adaptation: Neither EAs nor Copy Trading are “set and forget.” Regularly review performance. Be prepared to stop using an EA or copying a trader if performance deteriorates or risks increase. Markets change.
  5. Knowledge is Still Power: Even if automating or copying, understand the basics of Forex trading, leverage, and the strategies being employed. This helps you make better decisions and spot red flags.
  6. Choose Regulated Platforms/Brokers: This provides a basic layer of security and recourse, although it doesn’t guarantee performance or prevent all scams.
  7. Beware of Unrealistic Promises: If it sounds too good to be true (“guaranteed high returns,” “no risk”), it almost certainly is.

Conclusion: EA vs Copy Trading – Which Ally for Your Forex Journey?

The choice between Forex Expert Advisors and Copy Trading isn’t about which is definitively “better,” but which aligns best with your individual circumstances:

  • Choose EAs if: You have strong technical skills (or are willing to learn), enjoy tinkering and optimizing, have time for rigorous testing and monitoring, understand the inherent risks and costs, and desire maximum control over the automated strategy (even if building it yourself). Be prepared for a steep learning curve and potential upfront losses.
  • Choose Copy Trading if: You’re a beginner, have limited time for market analysis, prefer leveraging the expertise of others, value simplicity, and are comfortable relinquishing direct trade control in exchange for potential time savings. Focus heavily on vetting traders and platforms, prioritizing verified performance and risk management (like Trading Cup’s MMR).

Ultimately, both paths require diligence, realistic expectations, and unwavering discipline in risk management. The smartest approach often involves prioritizing the protection of your capital above chasing astronomical returns. Look for transparency, verified track records, and systems (like MMR) designed to highlight sustainable, risk-aware performance.

Your Forex journey is a marathon, not a sprint. Choose your tools and allies wisely.

Frequently Asked Questions (FAQs)

Q1: Is copy trading generally safer than using Forex EAs?

A: Not necessarily “safer,” but often simpler and potentially less prone to large upfront losses if you choose traders carefully on reputable, vetted platforms. EAs carry significant technical risk, optimization challenges, and high upfront costs/learning losses. Copy Trading risk lies in trader performance and platform fees. Both require rigorous due diligence, but Copy Trading on platforms with strong verification (like Trading Cup’s MMR) can offer a layer of risk assessment that’s harder for individuals to replicate when buying an unknown EA.

Q2: Can Forex beginners realistically use Expert Advisors?

A: Yes, but with extreme caution. While some EAs are marketed as “plug and play,” beginners often lack the technical understanding to properly set up, configure, optimize, and troubleshoot them. The risk of losing money due to incorrect setup or choosing a poor EA is very high. Starting with Copy Trading or manual trading on a demo account is generally recommended for beginners before diving into EAs.

Q3: How much does a reliable Forex EA typically cost?

A: There’s no fixed price for reliability. Many free or cheap ($50-$100) EAs are low quality. Reputable EAs with verified track records often cost between $300 and $1000+, but price never guarantees future performance. Some highly specialized institutional EAs might cost tens of thousands. Focus on verified performance and user reviews over price tag. Remember to factor in ongoing VPS costs ($15-$50+/month).

Q4: Do the best copy traders just run EAs behind the scenes?

A: Many successful copy traders (Signal Providers) do utilize EAs or other algorithmic tools as part of their strategy execution. However, the value they provide often lies in their selection, optimization, risk management, and oversight of these tools, rather than just the raw algorithm. You’re copying their managed system, not just a standalone robot.

Q5: What are the biggest hidden risks in copy trading?

A: Key hidden risks include: * Over-reliance: Assuming past performance guarantees future returns. * Trader Risk: The trader changing strategy, taking excessive risk, or stopping trading. * Hidden Costs: Cumulative effect of spreads, commissions, and profit sharing eroding profits. * Lack of Transparency: Difficulty truly verifying a trader’s long-term consistency and risk controls on some platforms. * Market Risk: Even good traders have losing periods.

Q6: How does the Trading Cup MMR ranking help protect my investment?

A: TradingCup’s Money Management Ranking (MMR) prioritizes risk-adjusted returns and consistency over raw profit. By heavily weighting metrics like Maximum Drawdown, Sharpe Ratio, and Calmar Ratio, it aims to identify traders who manage risk well and perform consistently, even through market downturns. Choosing MMR-ranked traders doesn’t eliminate risk, but it helps filter out potentially reckless or inconsistent strategies, aligning your investment with traders focused on capital preservation.

Q7: Is losing my entire investment possible with EAs or Copy Trading?

A: Absolutely YES. Forex trading involves substantial risk, regardless of the method. A poorly chosen or malfunctioning EA can wipe out an account quickly. Similarly, copying a trader who takes excessive risks or experiences a major strategy failure can lead to significant losses, potentially the entire allocated capital or even more if leverage is misused. Never invest money you cannot afford to lose.

Q8: What’s the difference between copy trading and mirror trading?

A: They are similar but distinct. Copy Trading typically involves automatically replicating the individual trades of a chosen trader in real-time. Mirror Trading often involves replicating a specific trading strategy (which might be algorithmic or based on a set of rules), rather than following a specific person’s every move. Mirror trading can sometimes feel closer to using a pre-packaged EA strategy provided via a platform.


For more detailed insights on developing daily trading routines, risk management, and effective position sizing strategies, explore additional articles on Trading Cup. Our trading experts at ACY and FinLogix are also great resources to guide your journey towards trading excellence.


Discover Our Best Trading Signals

At Tradingcup, you can browse through a selection of signals and review past performance before you decide to copy.

Become A Signal Provider

Share your expertise and become a signal provider so other traders can copy your trades.

Stay tuned to our blog for more trader spotlights and leaderboard updates.

Trading involves risks.

Visit the Tradingcup blog through the link below for more updates: https://www.tradingcup.com/learnBest blogs top 8 code to use if needed.

Related Copy Trading blogs:


Leave a Reply

Your email address will not be published. Required fields are marked *